汪光焘:“十五五”时期城市交通工作的思考:城市交通学理论、方法与应用
点击数:20 字号:小 中 大
文/汪光焘 原建设部部长,第十一届全国人大环境与资源保护委员会主任委员,高级工程师
研究背景
2025年8月,中共中央、国务院印发《中共中央 国务院关于推动城市高质量发展的意见》(以下简称《城市发展意见》),指出“城市是现代化建设的重要载体、人民幸福生活的重要空间”。同年7月召开的中央城市工作会议提出“一个优化、六个建设”重点任务,指明新时期中国城市转型高质量发展路径。同年10月,中国共产党第二十届中央委员会第四次全体会议审议通过《中共中央关于制定国民经济和社会发展第十五个五年规划的建议》(以下简称《规划建议》),明确提出“‘十五五’时期是基本实现社会主义现代化夯实基础、全面发力的关键时期”,具有承前启后的重要地位,擘画未来5年中国经济社会发展的指导方针、遵循原则、主要目标和方向建议。
城市交通与城市发展是共生的、伴随的。研究城市交通问题须立足于城市转型发展要求,与国家战略部署、区域经济发展、城市建设运行、科学技术进步、社会协作治理等宏观形势紧密协同,持续夯实理论基础、完善政策制度、创新实践应用,阶梯递进式解决好城市问题。
本文系统梳理城市交通学及其理论体系研究成果,结合新时期城市工作总体要求及城市更新背景下城市交通发展现实需求,就“十五五”时期开展城市交通工作阐述几点认识并提出建议,以期为新时期城市交通工作与治理实践提供理论支撑与方法参考。
城市交通学及其理论体系研究成果回顾
2012年,依托国家自然科学基金应急项目“我国城市交通公交优先发展战略研究”(以下简称“城市公交优先研究”),城市交通学研究团队正式组建。2014 年,其与国内知名研究机构及高等院校共同创建跨领域协同创新平台“中国城市交通发展论坛”,目前成员单位已拓展至30余家。近15 年,研究团队与论坛成员单位围绕城市交通热点、难点问题开展持续研究,形成覆盖理论体系、技术方法、政策改革、实践应用的诸多研究成果,为城市交通学学科的创建奠定坚实基础。
1城市交通学学科概述
1.1理论体系
城市交通学学科建立的现实基础是根据城市运行的内在规律,从基础公共服务角度认识和解决城市交通问题及城市问题,具有极强的时代性。其基本观点如下。
1)概念属性:城市交通学是城市科学体系的重要组成部分,是研究城市交通与城市肌理、结构、形态、组织、运行等交互影响机理、相互作用过程、优化调控措施的学科。以多目标决策、复杂系统优化为基本方法,实现城市交通复合网络的动态构建与城市高效、安全、韧性运行。
2)基本视角:城市交通学采用多学科思维、系统论方法研究城市交通问题,以战略眼光研判未来、解决现实复杂问题。有期限约束的规划工程与不受期限约束的发展更新,新业态与旧业态、增量与存量、正效益与负效益、不确定性与确定性,在对立统一中交织成城市交通研究恒久的命题。
3)研究目标:城市交通学旨在服务于人的需求,组织城市高效、安全、低耗、可持续运行,支持新业态发展并发挥引领作用,带动培育发展现代化都市圈、增强城市群实力和竞争力。
4)研究重点:城市交通学围绕出行者、载运工具、交通设施、交通运行等要素开展研究,对要素、行为、事件等进行态势感知、特征分析、信息提取和规律研判,以公共治理等理论为指引,探索搭建从理论到实践的城市交通治理技术方法与实施路径。面对交通服务链的时变特征与多元诉求,统筹考虑政府与市场、增量与存量、近期与远期、实体与虚拟、优质与低效的关系,实现资源要素的精准配置与高效协同。
1.2理论贡献
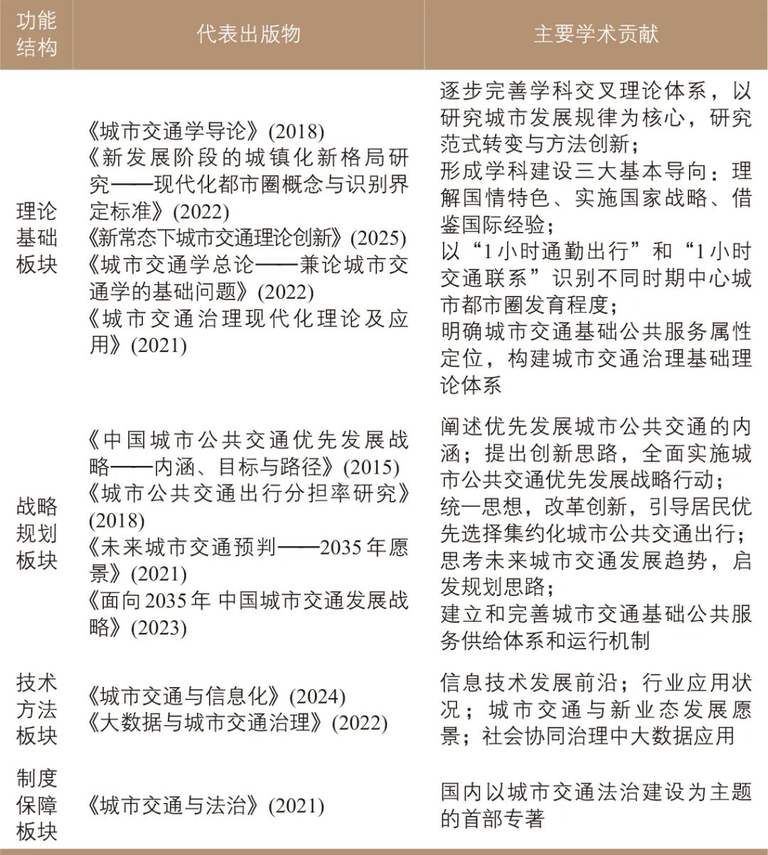
城市交通学及其理论体系采用多学科思维与系统论方法解析城市交通系统演化规律,是新时代城市学的重要支柱。截至2025年11月,研究团队已出版12本学术专著,结合中国城市交通发展论坛研讨形成40期专题简报和百余篇具有较高学术水平的期刊论文,研究成果在理论基础、战略规划、技术方法和制度保障等方面均做出相应的学术贡献(见表)。
表 城市交通学及其理论体系

2主要研究成果
2.1多学科思维、系统论方法剖析城市交通内涵
城市交通学概念于2015年提出,是城市科学体系的组成部分,采用多学科思维、系统论方法研究城市交通问题,具有社会学、经济学、工程学、管理学等学科交叉属性。其研究内涵与核心问题由文献[5]到文献[2]逐步完善。其研究对象是城市交通复合网络(包括物理设施网络、运输组织网络、信息服务网络等)的整体构建与运行调控。
2.2建立新时代城市交通理论和方法
文献[6]明确提出,城市交通学是研究城市运行和发展的支撑学科,是城市科学体系不可缺失的学科,是以研究城市发展规律为核心的学科,是城市学的支柱学科;分析空间范围拓展和面向出行服务的城市交通研究范式转变,提出城市交通理论研究方法创新需求,研究基于数字化、信息化、智慧化深度应用的交通行为与需求分析、交通网络与交通流分析相融合的理论方法。
2.3坚持研究城市公共交通优先发展战略
“城市公交优先研究”和文献[7-8]指出,“我国都必须将城市公交优先发展提升为国家的一项重要城市发展战略并加快推进实施”;城市公共交通优先发展的内涵是引导出行者优先选择公共交通出行,引导城市集约利用土地、节约能源、保护和改善人居环境。《国务院关于城市优先发展公共交通的指导意见》(国发〔2012〕64号)和《城市公共交通条例》(国务院令第793号)均采纳上述研究成果的核心观点“城市公共交通优先发展定位为国家的城市发展战略”。
文献[9]强调,城市公共交通是包括城市中利用公共汽电车、轨道交通、出租汽车(包括巡游和网络预约出租汽车)、定制公交等公共交通工具提供出租服务的方式,应统一思想、改革创新,引导居民优先选择城市集约化公共交通出行。
2.4研究市场引导、跨区域发展的现代化都市圈
文献[10]指出,国际上普遍采用的“1小时通勤圈”“向心通勤率”等指标难以应用于中国国情;提出将一级腹地(以“1小时通勤圈”为主)和二级腹地(以“1小时交通圈”为主)作为都市圈空间界定标准,用于甄别中心城市都市圈发育程度;强调以多模式综合立体交通网络引领现代化都市圈发展。落实《国家发展改革委关于培育发展现代化都市圈的指导意见》(发改规划〔2019〕328号),着力建设现代化都市圈的协同机制与路径,需从重点推进以“1小时通勤圈”为主的初级孕育阶段,逐步向推进以“1小时交通圈”为主的高级成熟阶段发展。
2.5形成城市交通治理现代化理论架构
文献[11]形成城市交通治理现代化理论架构:明确城市交通的基础公共服务属性定位,界定城市交通治理现代化的内涵;构建认识论、方法论、对策论“三位一体”的城市交通治理基础理论体系;提出融合“三元空间”“三股源流”的城市交通治理基础理论两维矩阵架构;融合“目标—要素—杠杆”的城市交通治理技术对策体系,构建基于“价值—信任—合作”城市交通治理体系;研究城市交通“三元空间”中的利益相关者识别及权责关系界定方法。
2.6发展信息化时代研究城市交通的方法
文献[12-13]构建研究城市交通的技术方法框架:梳理信息技术发展前沿,评估行业应用现状,展望信息化驱动城市交通新业态的愿景,剖析从行政主导向“政府—社会协同治理”转型过程中的大数据应用路径;指出城市因居民的生产生活和沟通协作而兴,交通作为城市运行的命脉,迥异于静态空间,需深入研究“交通+信息化”与“信息化+交通”的双向融合逻辑及其深远影响。
2.7首次从法治视角认识城市交通
文献[14]是国内首部系统研究城市交通法治的专著,立足全面依法治国总蓝图,系统阐释城市交通与中国现行法律制度的关系、各类交通行为适用的现行法律规定及城市交通典型司法案例等内容。辨析城市交通与综合交通运输相关法律的差异:城市交通法律制度以行政法、社会法为主,在国家层面见于多部相关法律中;综合交通运输相关法律是相对于一般法的特别法、专门法,对应各独立交通工具和运输方式制定,主要规定各交通运输方式内部的相关制度,如《中华人民共和国铁路法》《中华人民共和国民用航空法》《中华人民共和国海商法》《中华人民共和国港口法》《中华人民共和国航道法》《中华人民共和国公路法》等。
2.8提出2035年中国城市交通发展战略
基于对现代交通科技前沿和热点问题的分析判断,文献[15]系统展望城市以及城市交通未来发展趋势、机遇和挑战,为国家和省、市、区县编制国民经济和社会发展规划、城市规划和交通规划,制定城市交通政策等工作提供新视角与思路。
文献[9]就城市交通问题的本质进行研究,提出“城市交通的属性定位是城市基础公共服务”“城市交通问题的本质是提升城市的基础公共服务水平”;运用城市交通学基础理论,针对发展难点提出系统对策,给出建立并完善城市交通基础公共服务供给体系和运行机制的总体思路;强调坚持问题导向和目标导向相结合,以战略眼光、务实精神解决现实问题;强调坚持改革促发展、突出城市政府的主导地位、提高居民获得感及提升城市可持续发展能力和竞争力。
综上,主要研究成果理论脉络清晰、内在逻辑缜密、协同关系透彻,基本形成覆盖城市交通各类要素与链条的系统化理论框架和务实操作工具箱,可“授人以渔”成为广大从业者,尤其是研究人员及各层级决策者开展工作时的理论指导与实践指南。
对“十五五”时期城市交通工作的认识
《规划建议》强调必须遵循“六个坚持”原则,其所确定的发展目标、任务和路径是国家的全局性安排。城市高质量发展是推进中国式现代化的主引擎,2025年中央城市工作会议提出“一个优化、六个建设”要求是对2015年中央城市工作会议“一个尊重、五个统筹”要求的继承与深化。基于对党中央一系列会议指示精神的学习理解,从7个方面认识“十五五”时期城市交通工作。
1)从国家发展历史方位来认识
“十五五”时期是以中国式现代化全面推进强国建设、民族复兴伟业的战略机遇期。为加快城市发展方式转型,推动城市高质量发展,需要贯彻领会习近平总书记对城市工作的系列重要论述,系统思考城市工作的总体要求、发展动能与改革方向。完善现代化城市交通网络和运行体系是现代化城市高质量发展的有力支撑和内在要求,是中国式现代化建设必须思考的问题。基于城市和城市交通间共生性和伴随性的基本关系,城市交通工作需要准确定位其基础公共服务属性,并将这一点作为开展各类研究和实践的基本出发点。
2)从新质生产力与城市融合发展来认识
“十五五”时期经济和社会发展的关键动能是发展新质生产力。《规划建议》强调必须遵循“坚持高质量发展”原则,以新发展理念引领发展,因地制宜发展新质生产力。中国式现代化要靠科技现代化作支撑,加快高水平科技自立自强,以科技创新催生新质生产力。城市交通复合网络和运行体系的智慧化改造、高效配置与系统提质,可积极促进新质生产力与城市的双向赋能与融合发展,全方位支撑新质生产力的催生、培育与发展,增强现代化城市转型发展动力。
3)从数字技术与信息化赋能来认识
《规划建议》要求推进数字中国建设,全面实施“人工智能+”行动,以人工智能引领科研范式变革。通过城市交通复合网络的构建和运行可实现高度集中的人口、资本、技术要素等资源的高效配置与整合,进而发挥规模经济效益。以存量治理为主的新发展阶段,应重点关注运用数字化技术赋能现代化城市交通治理,这是推动城市交通发展模式从设施增供、关注效率向存量挖潜、重视效益转变的必然选择。
4)从基础设施全生命周期运维来认识
《规划建议》强调必须遵循“坚持统筹发展和安全”原则,推进传统基础设施更新和数智化改造。经过几十年高速发展,中国已建成全球最大的城市交通基础设施体系,面临着基础设施集中老化的严峻挑战。城市交通基础设施的建设和运行,需要依托平台企业经营和政府财政补贴,更需要以全生命周期角度加强和规范存量资产管理,解决好运维资金问题。从“用好土地经营、用好财政投资”转为“用好存量资产、用好金融工具、用好机制体制”,深刻领会并贯彻《城市发展意见》第5、第6条任务,以改革之法提升平台企业的资产质量和运营水平。
5)从载运工具发展与管理来认识
《规划建议》提出优化提升传统产业,推动技术改造升级,培育壮大新兴产业和未来产业,加快新能源、新材料、低空经济等战略性新兴产业集群发展。在促进消费升级等经济提振政策要求下,机动车和电动自行车保有量将保持高位,存量城市空间需要持续提升承载力并加强秩序管理。载运工具迭代发展与使用管理是城市交通变革的关键变量,探索因城施策放宽或取消对机动车拥有和使用的行政约束;加强电动自行车安全与秩序管理,优化道路空间和路权配置,“堵不如疏”逐步解决电动自行车停行问题;积极支持科技创新,优化科技营商服务,强化对无人载具等新技术的安全监管,加强对新技术在城市应用场景的规范引导。
6)从社会提供服务的新业态引导来认识
《规划建议》要求推动科技创新和产业创新深度融合,鼓励企业加大基础研究投入,加大政府采购自主创新产品力度。解决城市交通问题依靠的是城市基础公共服务供给,包括政府直接提供的和政府监管下由社会、企业提供的服务。深化理解新时期城市公共交通优先发展战略内涵,科学审视并适时调整城市轨道交通、公共汽电车、网约出租汽车、共享(电)单车的融合发展政策,引导新业态健康发展;提升新消费场景下城市生活物资配送效率,强化城市生活物资配送服务能力。
7)从健全城市规划体系来认识
健全城市规划体系是党的二十届三中全会对实现中国式现代化、建设现代化城市提出的改革要求。国土空间规划强调在国家宏观经济治理体系任务下规划的基础作用;健全城市规划体系强调在完善城乡融合发展、建设现代化人民城市任务下推动城市规划、建设、运营、治理体系的深化改革。将人口、产业、城镇、交通一体规划融入由规划到治理的全生命周期,让城市交通在组织城市高效运行的底层逻辑中发挥关键作用。以城市更新为重要抓手推进城市高质量发展,围绕实施《中共中央办公厅 国务院办公厅关于持续推进城市更新行动的意见》的8项主要任务,创新城市交通规划理念,迭代规划编制方法:规划认识由“设施建设为中心”的增量供给导向转向“以人民为中心”的增存需求导向;技术方法由单一交通工程学手段转向多学科交叉的城市交通学手段,强调服务于人的需求和组织城市安全、高效、可持续运行;管理模式由根据行政关系划定规划范围转向根据生产生活组织方式因地制宜划定规划范围。
“十五五”时期城市交通工作的建议
《城市发展意见》强调,城市是现代化建设的重要载体,是人民幸福生活的重要空间,是国家各类要素资源和经济社会活动最集中的地方,城市转型高质量发展应与建设创新、宜居、美丽、韧性、文明、智慧的现代化人民城市相结合。“十五五”时期城市交通工作应立足于“城市交通与城市发展是共生的、伴随的”基本规律,用好城市交通学及其理论体系研究成果,建立并完善城市交通基础公共服务供给体系与运行机制,以系统性改革推动中国式现代化城市交通转型发展。
1)关于“优化现代化城市体系”
建设现代化都市圈是优化城市体系、支撑产业体系高效运转、促进城乡基本公共服务均等化的重要抓手。《规划建议》强调,加快城市群一体化和都市圈同城化发展。《城市发展意见》提出,发展壮大现代化都市圈,支持有条件的地方推动同城化。作为现代化城市体系和都市圈建设的先导性、支撑性工作,应稳健有序建设都市圈综合交通体系:一是构建“高铁廊道+高快速路+集疏运枢纽”多层次网络,实现空间与产业耦合;二是因地制宜、因时而异制定交通发展策略、明确建设路径,与生产力发展变革和都市圈空间结构调整相适配;三是梯度培育现代化都市圈,初阶强化通勤放射,高阶织补多中心网络,实现交通圈与功能圈逐级结构优化;四是破除制度壁垒,形成通勤便捷高效、产业梯次配套、公共服务共享的同城化和一体化发展格局。
科学划定都市圈空间边界是建设现代化都市圈的前提,划定方法应遵循城市、都市圈、城市群递进演化的客观规律。文献[10]提出:建立符合我国国情的都市圈边界识别标准,构建“通勤+交通”1小时双层识别体系;现代化都市圈建设着重推进从低向高发育阶段发展。
2)关于“建设富有活力的创新城市”
交通新技术、新业态是发展新质生产力的重要载体。《规划建议》强调,提高科技水平引领发展新质生产力。《城市发展意见》要求,精心培育创新生态,在发展新质生产力上不断取得突破。富有活力的创新城市建设,关键是要让创新为活力注入全新动能:一是将共享出行、新能源、车路云协同与低空交通等科技型交通新业态定位为超大、特大城市发展方式转型的核心动能;二是践行职住平衡、幸福通勤、健步悦骑和“一刻钟便民生活圈”等理念,持续营造具有创新策源力、有利于激发创新潜能的“城市—交通”耦合环境;三是依托干线网、都市圈复合廊道、多式联运,构建同城化空间统筹格局,推动优势资源重组与跨市协作分工,打造跨市供应链、产业链、价值链;四是围绕新技术、新业态、新质生产力探索并建立审慎包容的政府监管环境,持续创新政策与规章。
文献[15]指出:新技术、新产业、新模式、新业态的发展及其对城市交通的影响具有极大不确定性,强调应持续推动共享(电)单车、网约租赁服务、需求响应出行等创新交通服务方式的迭代升级,与交通设施建设更新、社会经济发展新要求、生态环境保护高标准协调匹配。上述成果有助于加深理解科技发展与城市发展间的相互作用关系,对“十五五”时期城市交通工作适度超前储备用地、设施、制度等资源具有参考价值。
3)关于“建设舒适便利的宜居城市”
居民出行的舒适性、便利性是宜居城市的重要组成部分。坚持人民至上,坚持人口、产业、城镇、交通一体规划的理念在《规划建议》《城市发展意见》中尤为突出。居民出行方式选择日益多元化,城市公共交通优先发展依然是新时期城市和交通发展的核心战略:一是在提升城市基础公共服务水平的整体框架下,与时俱进深化战略内涵,科学优化公共交通服务资源配置;二是将公共交通服务与基础公共服务供给的优化紧密结合,最大程度发挥政府公共投资与公共服务的综合效益;三是面向城市更新,深刻认识客流出行规律和出行链特征变化,创新现代化运输组织方式方法,提升土地、资金、运力等资源的投入产出效益;四是构建公共交通资产全生命周期决策体系,统筹安排增量投放与存量挖潜,将公共财政资金的可持续性作为基本约束,置于实施新时期城市公共交通优先发展战略的重要位置。
文献[7]对城市公共交通优先发展的丰富内涵进行全面系统诠释,强调将居民出行是否优先选择乘用大运量公共交通工具作为评价城市公共交通优先发展的重要标准之一。文献[9]强调城市交通是城市的基础公共服务属性定位,城市交通问题本质是提升城市的基础公共服务水平。城市公共交通概念界定应由“大运量公共交通工具提供服务为主”,转向“动态平衡供给与需求关系”和“政府—社会协同提供服务”的双维框架,推动行政管理体制机制的改革,赋予公交企业自主经营与试点创新的制度空间。
4)关于“建设绿色低碳的美丽城市”
城市交通的绿色低碳发展是建设美丽城市的必由路径。《规划建议》将“美丽中国建设取得新的重大进展”“绿色生产生活方式基本形成”“碳达峰目标如期实现”等确立为“十五五”时期的核心目标。《城市发展意见》对交通系统的碳达峰与美丽城市建设提出刚性要求。发展绿色交通、引导城市低碳转型应关注以下方面:一是将绿色交通嵌入城市时空组织,推动全生命周期、全要素节能降碳;二是完善交通工具全生命周期碳排放核算方法,推广低碳材料与低碳技术的研发应用,引导城际货运公转铁、公转水等多式联运方式发展,引入碳交易市场化机制和碳普惠数字化工具;三是保障公平与包容的基础出行服务,积极发展个性化的定制出行服务;四是塑造低耗城市空间形态,打造紧凑均衡的城市功能布局,构建便利易达的社区生活圈,全面实施以绿色交通为导向的城市更新。
文献[15]指出,绿色低碳引领下的城市交通要在发展目标、理论方法、实现路径、基础设施、载运工具、运营组织等方面进行变革。文献[9]指出,以城市交通节能减碳为抓手,推动城市交通与城市协调发展、与能源融合发展,引导高强度使用的小汽车出行向绿色出行方式转移。在城市更新行动中同步加强绿色交通系统的设施完善和高效治理,交通空间再分配优先保障绿色交通,注重服务水平和环境品质提升,吸引市民主动选择绿色出行方式;搭建以绿色出行为导向、融合碳积分激励措施的出行即服务(Mobility as a Service, MaaS)系统,综合运用智慧化技术和市场化手段鼓励绿色出行。
5)关于“建设安全可靠的韧性城市”
韧性交通是城市功能安全运行的生命线,为城市在面临各类冲击与扰动时提供底线支撑与恢复保障。《规划建议》和《城市发展意见》均强调,构建现代化基础设施体系,提升安全韧性和运行可持续性。高韧性的城市综合交通系统建设应关注以下方面:一是综合运用工程建设、交通管控、运行组织等方式和人工智能等技术,增强基础设施、运输组织和网络运行韧性;二是建设具有适当冗余和高韧性的综合交通系统,增强各子系统和系统整体的应变弹性;三是提升多种交通方式在城际、市域、社区等空间尺度的覆盖和协同,强化运输、物流、信息能源的多功能集成;四是建立涵盖基础设施、社会、经济、组织和信息等维度的交通韧性评价体系,通过网络建模、智能分析和恢复优化技术,将韧性发展理念深度融入规划、建设、运营、管理全生命周期。
文献[2, 5-6]均提出,城市交通的研究对象是包括物理设施网络、运行组织网络、信息服务网络等在内的复合网络的整体构建与运行调控;建设和运营好高质量城市交通复合网络,是建设韧性交通与韧性城市的重要基础。上述成果对“十五五”时期城市交通工作落实韧性要求具有借鉴价值。
6)关于“建设崇德向善的文明城市”
交通空间是彰显城市文化特色、传播文明理念的关键载体。《规划建议》强调,大力弘扬社会主义核心价值观,提升人民文明素养和社会文明程度。《城市发展意见》要求,提高市民文明素质。崇德向善是城市交通治理的重要工作方向:一是空间向善,在街道空间优化、交通设施提质与运输服务改善等城市更新活动中,将绿色优先、全龄友好、无障碍出行等要求在行政流程中予以法治化落实;二是服务向善,充分保障老年人、儿童、残障人士等可能面临数字化应用障碍的群体在享有城市基础公共服务方面的权益,在交通服务多元化发展过程中处理好公益性和市场化的关系;三是治理向善,对自动驾驶、低空交通等新科技应用建立失业风险预警与治理机制,针对降薪、失业等潜在问题开展社会稳定性影响评估,研究出台应对措施与配套政策;四是技术向善,加快推动城市交通算法伦理立法,建立健全交通新业态服务的政府备案监管、信息公开数据开源、算法伦理审查等规章制度。
文献[9, 15]对城市交通未来发展衍生出的新趋势、新矛盾开展前瞻性研究,提出的3大类10项行动涵盖对文明交通、崇德向善的考量。文献[11, 14]提出城市交通治理需要法治与素质相结合,为文明交通建设提供理论支撑。特别是文献[14]中的“城市交通相关行为适用现行法律规定”“城市交通典型司法案例”篇章对相关问题的讨论给出思路和案例。上述成果对“十五五”时期从崇德向善角度开展城市交通精细化治理具有参考价值。
7)关于“建设便捷高效的智慧城市”
以数据资源、数字基建为战略要素,以城市交通信息化为手段实现存量阶段的效能挖潜与智慧扩容是智慧城市建设的先导领域。《规划建议》强调全面实施“人工智能+”行动,以人工智能引领科研范式变革。《城市发展意见》要求,创新城市治理的理念、模式、手段,大力实施城市更新。智慧交通发展建设是提升城市治理精细化水平的有力抓手:一是深化对智慧城市发展要求与内涵的理解,数字化与城市交通的深度融合,将赋能交通服务模式迭代与治理效能跃升,激发生产力的解放和发展,推动生产要素、生产关系和生产方式的变革;二是因地制宜、因时而异制定交通战略、明确实施路径,促进交通体系建设与生产力发展状况和都市圈空间结构相适配;三是依托新型数字化技术创新城市客货运组织方式,构建响应时效高、运行成本低、系统韧性强的运输服务模式;四是健全智慧交通顶层设计,以精准搭建出行服务链并匹配定制化需求为主线优化出行服务体系,设计开展多样化试点应用,打造高品质出行体验。
文献[12]指出,信息与科技导向下的未来城市交通可能具有技术先进性和应用负外部性的双重特征,现行政府管理架构、职能分工、管理机制、标准规范都将面临严峻挑战,城市交通系统的复杂性以及各类矛盾的严峻性将全面升级,需要建立前瞻性治理框架。文献[11, 14]指出,要充分识别城市交通物理、社会、信息三元空间的利益相关者及界定其权责,建立政府、社会、公众间的协同关系,提升多方参与的城市交通治理能力,为智慧交通多元协同治理提供制度保障。上述成果对“十五五”时期城市交通工作落实智慧城市建设要求具有借鉴价值。
写在最后
城市交通学及其理论体系研究成果是在“十二五”“十三五”“十四五”时期国家自然科学基金委员会持续支持下形成的,是事关重要民生问题的基础研究。随着交通需求的多元化发展和交通业态的持续迭代升级,城市交通需要解决的新问题不断涌现,传统工程研究思维与方法论难以解析成因、破解困境,迫切需要将城市交通学及其理论体系作为基础,用更加科学前瞻、系统有效、标本兼治的战略规划与技术方法来化解问题、应对风险,引领改革、支撑发展。
时值“十四五”圆满收官与“十五五”蓝图初展的历史交汇点,党的二十届四中全会明确今后五年经济社会发展的方向、目标、任务与措施,强调城市作为中国式现代化主引擎的核心地位。中央城市工作会议部署“一个优化、六个建设”转型任务,城市交通因与城市发展呈共生和伴随关系,相关议题有必要内嵌于城市转型基本逻辑与整体过程之中。
本文系统梳理城市交通学及其理论体系研究成果,围绕贯彻落实《规划建议》和《城市发展意见》精神,结合政府、社会、人民关切的现实发展问题,提出对“十五五”时期城市交通工作的7项认识,就城市转型重点任务给出7点建议,以期为更好地开展城市交通工作提供参考和借鉴。
来源:《城市交通》


京公网安备11010802041495